- Маск подтвердил переговоры о слиянии SpaceX... (345)
- Европейцам снова дороже и с меньшим... (777)
- «Лучше большинства фильмов по RE»: трагичная... (362)
- Очень большой, умный и со стилусом. Компания... (664)
- Windows 10 и процессоры Intel неожиданно... (631)
- Нет, цены на память и не думают... (490)
- За саундтрек можно не переживать: композитор... (477)
- Похож на старую консоль и для игр тоже... (1034)
- Samsung не собирается повышать стоимость... (463)
- Firefly без ограничений: Adobe сняла лимиты... (462)
- Флагманский Samsung 990 PRO со скоростью USB... (557)
- Surface без Microsoft: M**a представила... (557)
- Цены на одноплатные ПК Raspberry Pi снова... (383)
- Энтузиаст перепаял память консоли Asus ROG... (546)
- 6-ступенчатый «автомат» Ford живет своей... (489)
- Видеокарты AMD Radeon снова подорожают. Их... (771)
Создана первая дышащая модель «лёгкое-на-чипе» на основе клеток одного человека
Дата: 2026-01-02 17:27
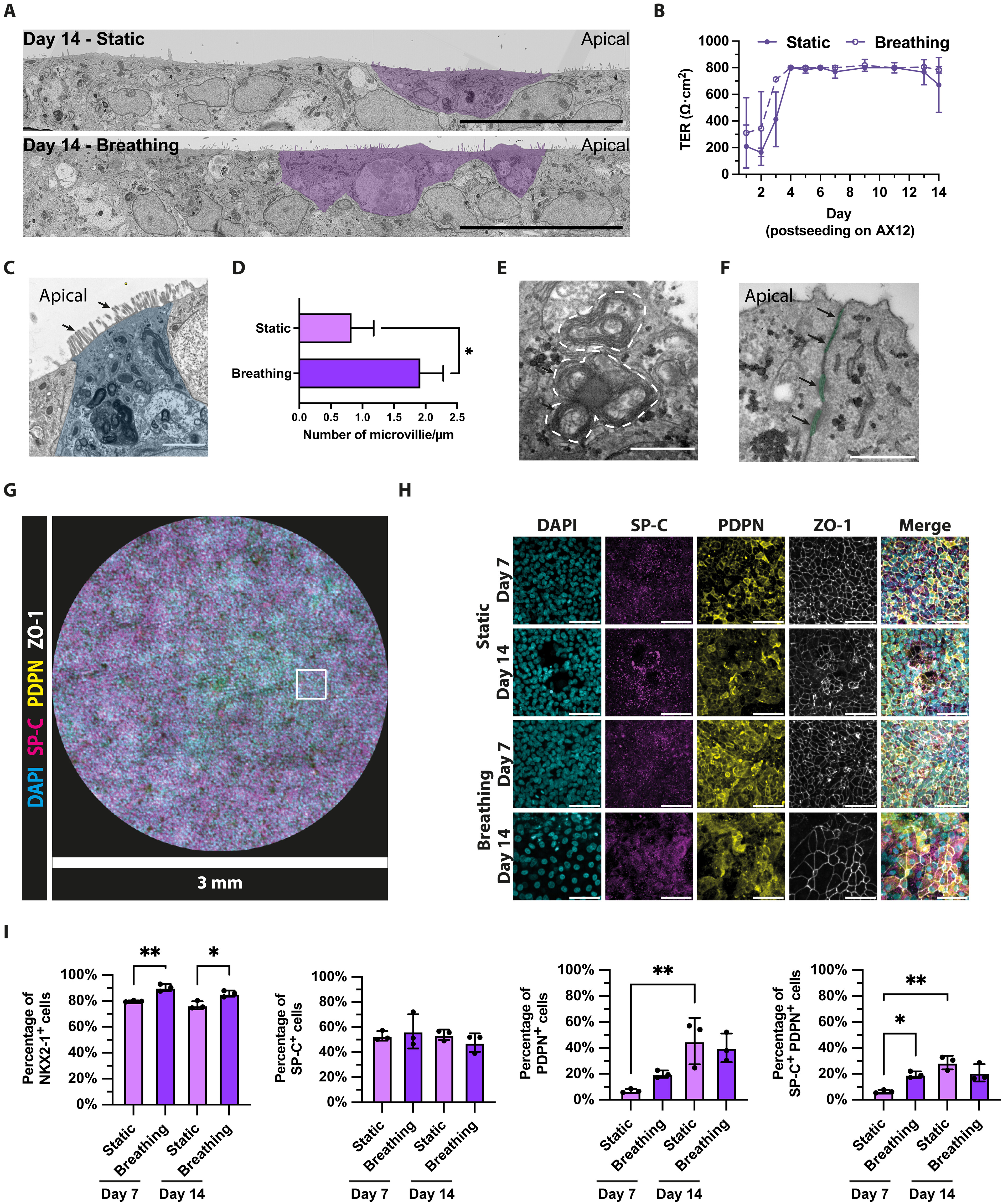
В лондонском Институте Фрэнсиса Крика совместно со швейцарской компанией AlveoliX разработали первую дышащую модель «лёгкое-на-чипе», созданную исключительно из клеток одного человека. Эта технология открывает новые возможности для изучения таких заболеваний, как туберкулёз, и для разработки персонализированных методов лечения.
Модель представляет собой миниатюрное устройство, имитирующее структуру и функцию лёгочной ткани. Главное отличие от предыдущих разработок – использование индуцированных плюрипотентных стволовых клеток (iPSCs, – клетки, полученные из зрелых клеток организма, которые были перепрограммированы в состояние, близкое к эмбриональным стволовым клеткам, способным дифференцироваться в любой тип клеток организма) одного донора. Это позволяет создать генетически идентичную микроэкосистему, точно отражающую биологию конкретного человека.
Иллюстрация: Nano Banana «Учитывая растущую потребность в технологиях, не связанных с использованием животных, подходы "орган-на-чипе" становятся всё более важными для воссоздания человеческих систем, избегая различий в анатомии лёгких, составе иммунных клеток и развитии заболеваний между животными и людьми», – отметил Макс Гутьеррес, руководитель лаборатории взаимодействий хозяина и патогена при туберкулезе в Институте Крика и старший автор работы.
Электронная микроскопия показывает, как клетки альвеолярного эпителия двух типов (iAT2 и iAT1) формируются и созревают на мембране AX12 в течение первых недель после посева — в неподвижных условиях и при имитации дыхательных движений. Уже через 14 дней часть клеток iAT2 образует микроворсинки, характерные для зрелого эпителия, а к 21-му дню на их поверхности становятся различимы реснички. Измерения барьерных свойств эпителия показывают, что ткань постепенно уплотняется по мере роста и дифференцировки клеток, причём условия с механической имитацией дыхания влияют на этот процесс. Увеличенные изображения демонстрируют структуры, важные для нормальной работы лёгочной ткани: микроворсинки, межклеточные контакты и внутриклеточные структуры. Флуоресцентные изображения всей мембраны AX12 и её отдельных участков подтверждают присутствие обоих типов альвеолярных клеток и формирование плотных межклеточных соединений уже на ранних этапах культивирования. Количественный анализ показывает, что доля клеток с маркерами зрелого альвеолярного эпителия меняется со временем и зависит от условий культивирования — статических или с имитацией дыхательных движений. Источник: 10.1126/sciadv.aea9874 Система AlveoliX имитирует дыхание с помощью ритмичного трёхмерного растяжения, которое воспроизводит расширение и сжатие легких. Этот механический стресс необходим для развития микроворсинок – крошечных структур, важных для нормальной работы легких. Для имитации инфекции в чип вводят макрофаги (иммунные клетки) того же донора и бактерии туберкулеза. Это позволяет наблюдать за развитием болезни в единой генетической среде.
Учёные смогли наблюдать за формированием «некротических ядер» – скоплений мёртвых иммунных клеток – за пять дней до полного разрушения лёгочного барьера.
«Туберкулез – медленно развивающееся заболевание, между инфицированием и появлением симптомов проходят месяцы, поэтому растёт потребность в понимании того, что происходит на ранних стадиях», – говорит Яксон Лук, научный сотрудник лаборатории взаимодействий хозяина и патогена при туберкулезе и главный автор работы.
Хотя текущая модель ориентирована на туберкулез, команда уже планирует использовать технологию для изучения гриппа, COVID-19 и рака лёгких.
Подробнее на iXBT
Предыдущие новости
В Белоруссии запретили ввоз и продажу автомобилей Skoda до 2028 года
Правительство Беларуси приняло решение продлить запрет на ввоз и продажу продукции ряда западных компаний, включая Skoda и Liqui Moly. Согласно постановлению Совета Министров № 782 от 29 декабря 2025 года, эмбарго продолжает действовать до 31 декабря 2027 года. Фото: Skoda Вообще ограничения в отношении импорта автомобилей Skoda в Белоруссии действуют в 2021 года, и каждый...
Учёные просчитали, как лунный реголит повреждает космические аппараты и предложили способ снизить его опасность
Лунная пыль, ставшая серьёзной проблемой ещё во время миссий Apollo, вновь привлекла внимание учёных на фоне подготовки к возвращению человека на Луну. Мелкие частицы реголита легко поднимаются и прилипают к оборудованию, повреждая визоры скафандров, уплотнения и поверхности приборов. Учёные из Пекинского технологического института, Китайской академии космических технологий и...
Пекин запускает пилотное производство твердотельных электролитов с участием крупнейших автопроизводителей
Китайские компании CATL и SAIC Motor присоединились к проекту по разработке и валидации твердотельных электролитов в Пекине. Проект получил одобрение регулирующих органов и является частью общенациональной стратегии по ускорению исследований и разработок в области твердотельных аккумуляторов. Проект под названием «Создание мощностей для пилотного производства и тестирования...
Мышь-космонавт родила здоровое потомство после полёта на китайскую орбитальную станцию
На китайской космической станции «Тяньгун» завершился эксперимент по изучению влияния микрогравитации на репродуктивную функцию млекопитающих. Четыре мыши, отправленные в космос на корабле «Шэньчжоу-21» 31 октября 2025 года, провели на орбите около двух недель, подвергаясь воздействию космической радиации и условий микрогравитации на высоте 400 км. 14 ноября мыши благополучно...